澳门六合彩开奖结果走势图
网站无障碍
主页
法治要闻
澳门六合彩开奖结果走势图 要闻
澳门六合彩开奖结果走势图 发布
职务犯罪案件信息发布
典型案例
澳门六合彩开奖结果走势图 公告
检察英模
检察文苑
澳门六合彩开奖结果走势图 视听
代表委员
理论研究
便民服务
分州市院:
昆明
呈贡
五华
盘龙
官渡
东川
晋宁
安宁
富民
嵩明
石林
禄劝
寻甸
昭通
水富
鲁甸
镇雄
威信
曲靖
玉溪
江川
澄江
通海
华宁
易门
峨山
新平
元江
保山
隆阳
腾冲
施甸
龙陵
昌宁
楚雄
姚安
大姚
红河
蒙自
个旧
开远
弥勒
建水
石屏
泸西
元阳
红河
绿春
屏边
金平
河口
文山
文山
砚山
麻栗坡
马关
广南
富宁
普洱
版纳
大理
大理
祥云
宾川
弥渡
永平
云龙
洱源
剑川
鹤庆
漾濞
南涧
巍山
德宏
芒市
瑞丽
梁河
盈江
陇川
丽江
怒江
泸水
福贡
贡山
兰坪
迪庆
香格里拉
德钦
维西
临沧
临翔
凤庆
云县
永德
镇康
双江
耿马
沧源
昆铁
昆明铁检
开远铁检
法治要闻
澳门六合彩开奖结果走势图 要闻
检察英模
专项活动
代表委员
检察文苑
您的位置:
主页
>
澳门六合彩开奖结果走势图 公告
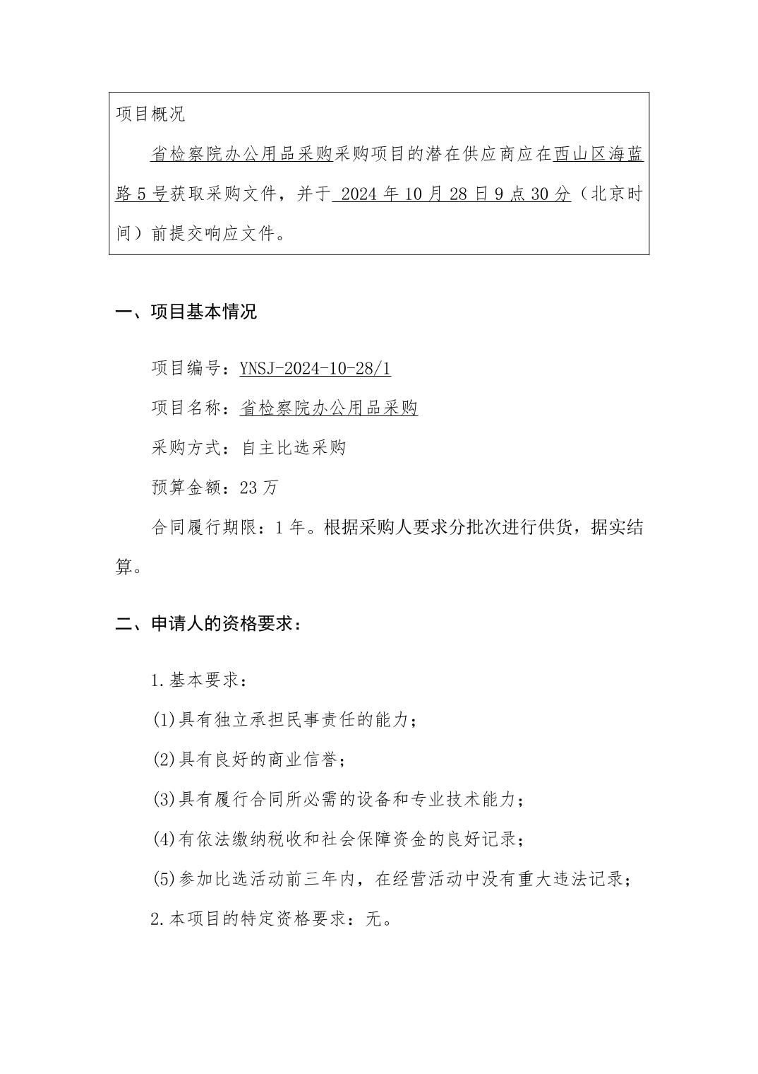
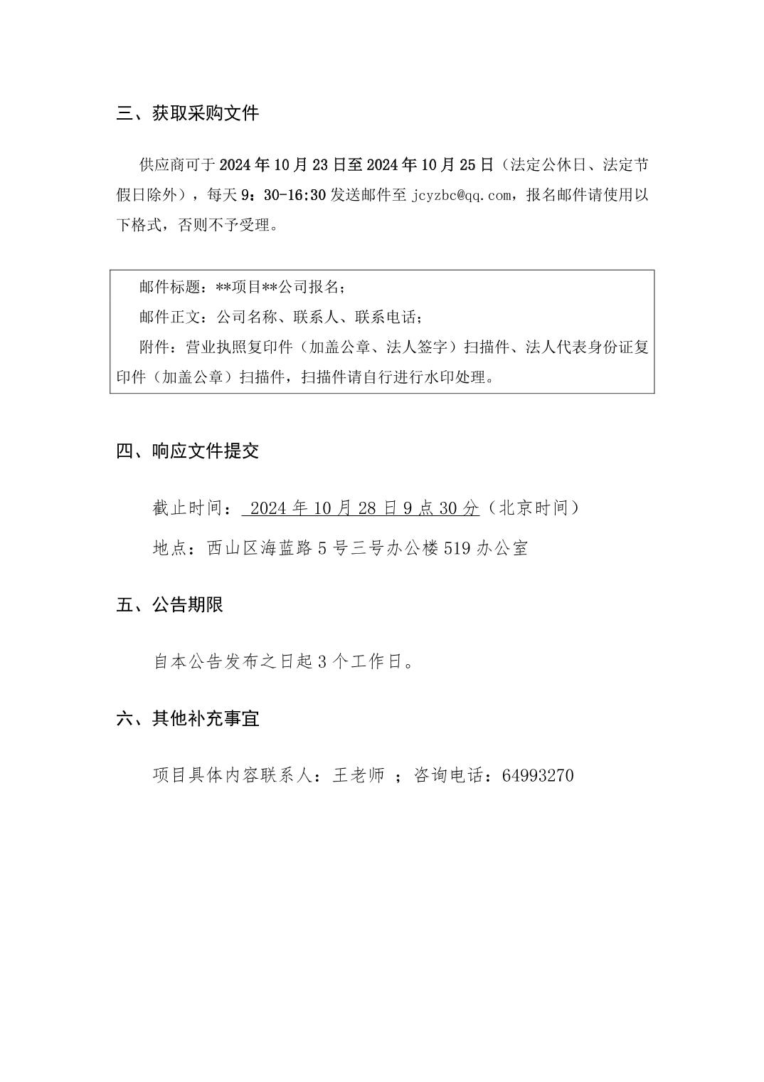
云南省检察院办公用品采购公告
时间:2024-10-23 作者: 新闻来源:
【字号:
大
|
中
|
小
】
澳门六合彩开奖结果走势图